ABP Framework从单体切换到微服务
注:此处的微服务只考虑服务部分,不考虑内外层网关、认证等。
ABP VNext从单体切换到微服务,提供了相当大的便利性,对于各模块内部不要做任何调整,仅需要调整承载体即可。
ABP can help you in that point by offerring a microservice-compatible, strict module architecture where your module is splitted into multiple layers/projects and developed in its own VS solution completely isolated and independent from other modules. Such a developed module is a natural microservice yet it can be easily plugged-in a monolithic application.
分层架构
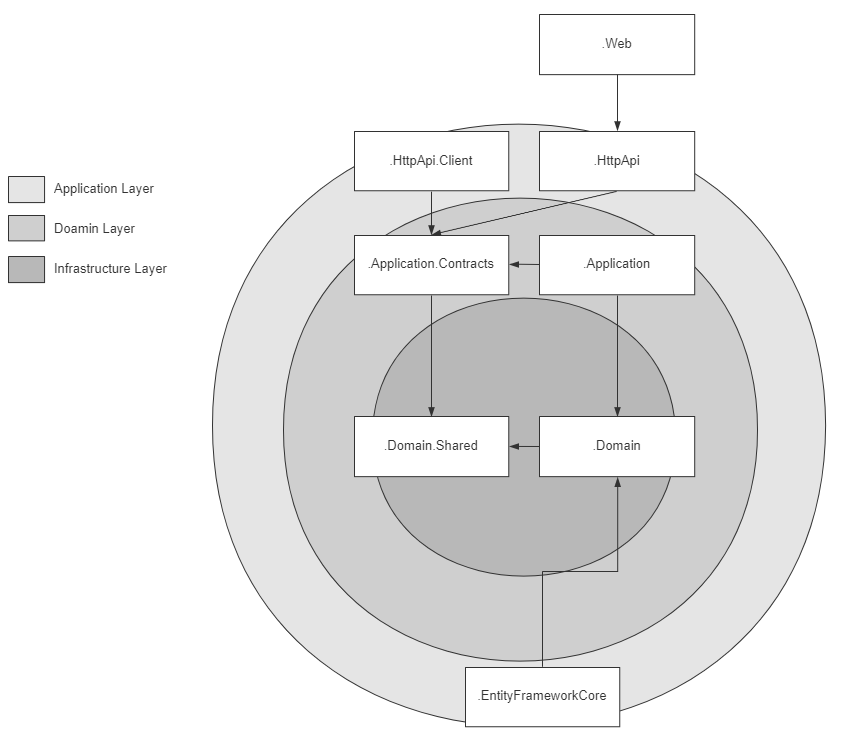
- ABP VNext自身提供的分层方式如下图,核心部分是Application、Domain与EntityFrameworkCore层,至于HttpApi.Client与HttpApi都是属于将应用去承载到其他系统之上的。

- Controller层在ABP VNext中被削弱了,VNext提供了将Application提供动态Controller,所以可能习惯了将部分逻辑写在控制器中的会有些唐突,但理解就行。

规划层次结构
新建空文件夹,取名随意(本次取名GravelService),用于存放整体项目。
在上一步的空文件夹内新建空白解决方案,可以用VS去生成或是按照dotnet的命令生成。

- 习惯上按照ABP VNext给定的微服务Demo中的格式创建三个文件夹,思路清晰。当然提供的微服务Demo还有更多文件夹,但是这次只关注这三个。

增加三个模块
- 设计三个限界上下文并绘制上下文映射。依照常见的订单、产品与客户划分成三个限界上下文。并规划好订单作为下游依赖产品与客户作为的上游。

- 从官网直接下载三个模块,或是按照命令行去生成(前提是已经安装了ABP CLI),无论哪种方式,确保准备好就行,依照模块化思想,将其存到modules文件夹下。

- 如本次准备了三个模块Product,Order,Customer,依照实际需要,可以去精简一下内部文件,此处各模块内部我只留着src和test文件夹。

- 对于customer模块的src内部,具体生成的文件夹如下,对于其中的HttpApi、HttpApi.Client及MongoDB,我采取了剔除,无需这部分(在稍后的承载体中有同等功能)。
清理之后变得简简单单的。
对于test内部,同样采取剔除无需的HttpApi.CLient、MongoDB文件夹(注:此处的无需只是针对我而言,如果有需要还是留着吧)。
清理之后,层次划分变得简简单单的。

- 改造下各模块内给定的Sample案例,改造成各模块命名开头,方便加以区分。以Customer模块为例,将自带的Sample案例更名成Customer,仅作该项改动。

模拟服务调用
- 对于Order与Product模块内增加一个下游访问上游服务的链路,方便验证从单体跨越到微服务,底层服务的无需任何改动。对于下游访问上游服务的调用形式,了解到的有两种方式。
当前上下文的应用层直接依赖其他上下文的应用服务;
当前上下文设定出防腐层(在限界上下文间增加一层隔离,方便保证依赖限界上下文存在变动时只需更改隔离层),在防腐层的实现中去依赖或远程调用其他上下文的应用服务;
- 我个人倾向于增加防腐层,虽然在VNext中并无相关说法。具体使用时,在领域层或应用层增加防腐层接口,及在EF Core层给与防腐层实现,此时的EF Core层,更应该更名为基础设施层,而不单单是作为资源库的形式。

- 在Order中Domain层增加ServiceClients文件夹用于存放防腐层接口,而在EntityFrameworkCore层增加ServiceClients文件夹用于存放防腐层实现。
- 在防腐层接口中增加IProductServiceClient。
public interface IProductServiceClient : ITransientDependency
{
Task<int> GetProductId();
}
在防腐层实现中增加ProductServiceClient。
在Order中的EntityFrameworkCore层引用Product模块内的Application.Contracts层。
依赖ProductAppService并完成调用。
public class ProductServiceClient : IProductServiceClient
{
private readonly IProductAppService _productAppService;
public ProductServiceClient(IProductAppService productAppService)
{
_productAppService = productAppService;
}
public async Task<int> GetProductId()
{
var productDto = await _productAppService.GetAsync();
return productDto.Value;
}
}
- 在OrderAppService中依赖防腐层接口,并完成调用。
public class OrderAppService : OrderManagementAppService, IOrderAppService
{
private readonly IProductServiceClient _productServiceClient;
public OrderAppService(IProductServiceClient productServiceClient)
{
_productServiceClient = productServiceClient;
}
public async Task<OrderDto> GetAsync()
{
var productId = await _productServiceClient.GetProductId();
...
}
}
- 这样一来,在防腐层实现中便可以使用到Product上下文的应用服务了,对于这个应用服务的请求是当前进程内的还是进程间的,由具体的承载方式而决定。

大单体承载
将依照如下图,将三个模块承载到GravelService.Host上。

- 新建一个GravelService.Host的项目,采用WebApi类型即可。存放到microservices文件夹下,这样方便理解整个层级划分。

- 其次依赖一些基本的Nuget包,诸如ABP自身的及方便展示Api的Swagger。本次不考虑实体的创建,也就不考虑EF Core包的依赖了。
Volo.Abp
Volo.Abp.AspNetCore.MultiTenancy
Volo.Abp.AspNetCore.Mvc
Volo.Abp.Autofac
Swashbuckle.AspNetCore
- 引用各模块内的Application层及EntityFrameworkCore层。模仿着给定的微服务Demo,完成一波CV操作。增加一个类出来承担着服务与中间件的配置。

- 在其中依赖引用的各Application层及EntityFrameworkCore层中的Module,这样一来模块依赖就搞定了。
[DependsOn(
typeof(AbpAutofacModule),
typeof(AbpAspNetCoreMvcModule),
typeof(AbpAspNetCoreMultiTenancyModule),
typeof(CustomerManagementApplicationModule),
typeof(CustomerManagementEntityFrameworkCoreModule),
typeof(OrderManagementApplicationModule),
typeof(OrderManagementEntityFrameworkCoreModule),
typeof(ProductManagementApplicationModule),
typeof(ProductManagementEntityFrameworkCoreModule)
)]
public class GravelServiceHostModule : AbpModule
{
...
}
- 增加服务配置,将各模块中的应用服务动态转换成Api控制器。
Configure<AbpAspNetCoreMvcOptions>(options =>
{
options.ConventionalControllers
.Create(typeof(CustomerManagementApplicationModule).Assembly,
opts =>
{
opts.RootPath = "CustomerManagement";
})
.Create(typeof(OrderManagementApplicationModule).Assembly,
opts =>
{
opts.RootPath = "OrderManagement";
})
.Create(typeof(ProductManagementApplicationModule).Assembly,
opts =>
{
opts.RootPath = "ProductManagement";
});
});
- 然后,启动即可,所有模块中的接口都承载到了该承载体中。

- 通过访问Order的api/OrderManagement/order接口获得返回的9527,也就验证了,防腐层内去访问Product上下文的应用服务。
此时是在同一进程内,使用到的是ProductAppService的具体实现,断点查看也可看出当前进程内的请求,依赖其他上下文服务的应用服务为ApplicationServiceProxy。

多服务承载
依照如下图开始切换承载模式,只更改承载体,将一个大的承载体切分成各上下文独自承载体。

- 新建三个和GravelService.Host同等的WebApi项目。在GravelService.Host上裁剪即可,每个独立的承载体只拥有自身的上下文。

- 依据上下文映射关系,对处于下游的Order承载体增加对上游Product的依赖,在Order承载体中增加对Product模块中Application.Contracts层的依赖。并在服务配置中完成依赖(第7行)。
[DependsOn(
typeof(AbpAutofacModule),
typeof(AbpAspNetCoreMvcModule),
typeof(AbpAspNetCoreMultiTenancyModule),
typeof(OrderManagementApplicationModule),
typeof(OrderManagementEntityFrameworkCoreModule),
typeof(ProductManagementApplicationContractsModule)
)]
public class OrderServiceHostModule : AbpModule
{
...
}
- 配置远程服务代理,在服务配置中设置从Order承载体到Product承载体的远程服务请求。在Order承载体中增加Volo.Abp.Http.Client包并在服务配置中完成依赖。
[DependsOn(
...
typeof(AbpHttpClientModule),
...
)]
public class OrderServiceHostModule : AbpModule
{
public override void ConfigureServices(ServiceConfigurationContext context)
{
var configuration = context.Services.GetConfiguration();
...
context.Services.AddHttpClientProxies( typeof(ProductManagementApplicationContractsModule).Assembly);
...
}
}
- 在配置源appsettings文件中加入对Product承载体的远程调用地址
{
"RemoteServices": {
"Default": {
"BaseUrl": "http://localhost:57687"
}
}
- 更改项目配置,启动多个文件,一并启动三个独立承载体,再次调用Order中的Get请求,同样获得了从Product上下文的应用服务中的数据

- 这次采用的不同进程间的承载方式,通过防腐层,然后经ABP提供的Http代理服务调用Product承载体,可以断点查看当前在防腐层中的AppService类型,已经不再是直接使用ProductAppService了。

真香
从大单体承载切换多服务承载,Modules部分不需要做任何更改,着实方便。至于内部的远程调用,本身ABP VNext还存在一些问题像类似集合的Get请求在3.1的版本中才做了修复,但是这丝毫不影响这一巨人的前行。
2020-09-26,望技术有成后能回来看见自己的脚步。